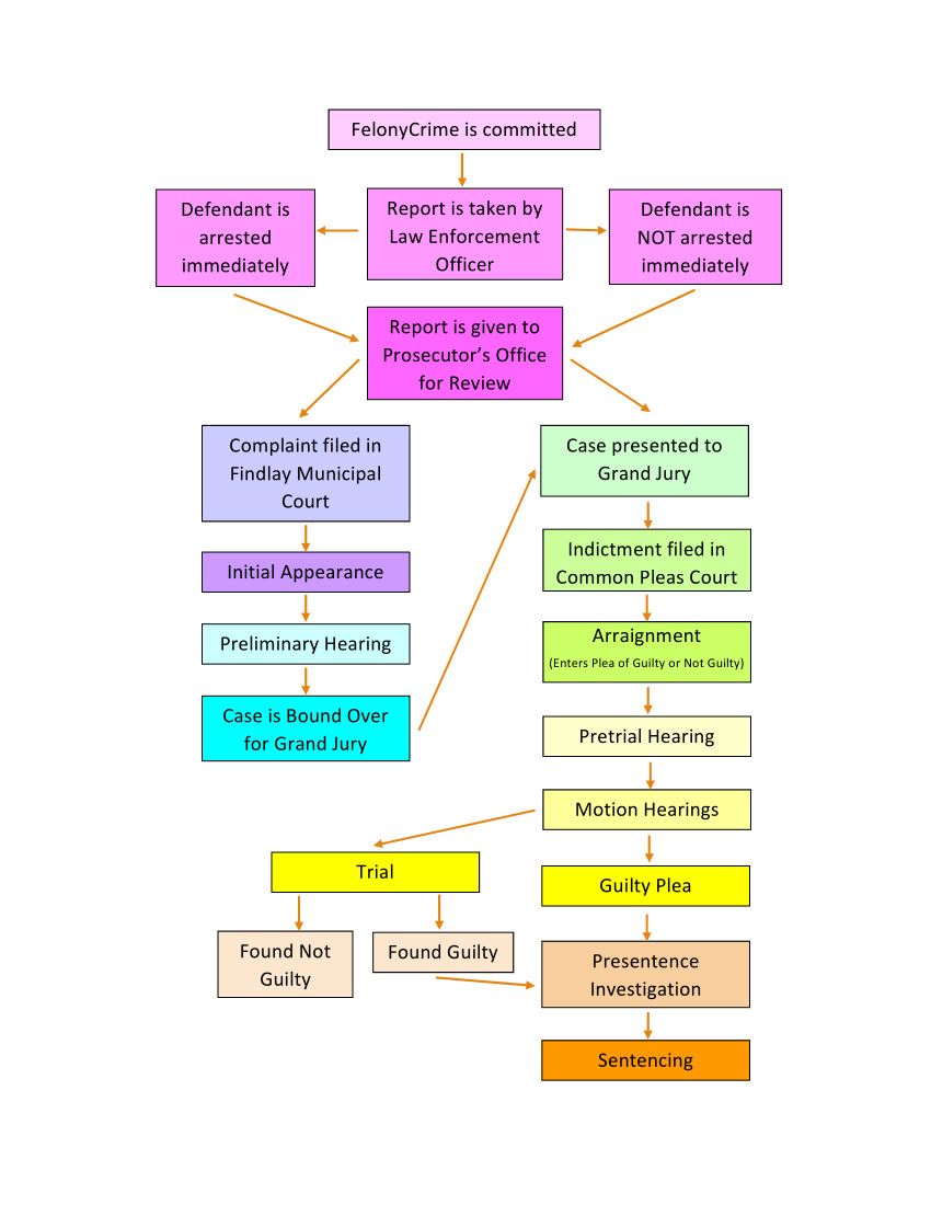
Criminal

Some common terms in the criminal justice system:

  • Arraignment - the initial court appearance of the accused, held for the purpose of advising the accused of the charges and having him or her enter a plea of guilty, not guilty, or no contest to the charge.
  • Grand Jury - a group of persons whose duty is to receive complaints and accusations in criminal cases, hear the prosecutor's evidence, and decide whether that evidence is sufficient to issue an indictment.
  • Plea - a defendant's official statement of "guilty," "not guilty," or "no contest" to the charges against him or her. If the defendant enters a "guilty" or "no contest" plea, there will be no need for a trial.
  • Pretrial - a meeting, before trial, between the prosecutor and the defense attorney to discuss the merits of the case, exchange information about witnesses, and attempt to negotiate an appropriate resolution of the case.
  • Sentencing - the judgment of a court concerning the offender's punishment, ranging from death, imprisonment, or fine to probation, restitution, and community service.
Criminal Justice System